องค์การบริหารส่วนตำบลโพนงาม
อำเภอหนองหาน จังหวัดอุดรธานี
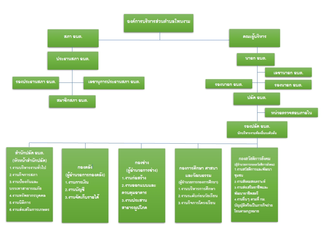
ชื่อเรื่อง : โครงสร้างหน่วยงาน

ชื่อไฟล์ : rFmyBAOThu23352.jpg file_download ดาว์นโหลดไฟล์นี้
ชื่อไฟล์ : KXb5D6yThu23753.pdf file_download ดาว์นโหลดไฟล์นี้